点击量: 19 发布时间: 2025-12-25 10:35 微信号:18064481435
所有自考生注意!根据官方文件相关通知:自2026年起不再颁发自考汉语言文学(专科,970201)、新闻学(专科,960101)、英语(专科,970202)3个专业的毕业证书。详情通告如下:
一、自2026年起,凡涉及到上述停考专业未毕业的考生均可转入行政管理(专科,590206)专业继续完成学业。已经合格的课程成绩仍然有效,可与行政管理(专科,590206)专业进行课程对照(详见附件)。
二、考生在2025年上述专业停考期间通过的考试计划外二门以下(含二门)课程的,可以顶替行政管理(专科,590206)专业的电子政务概论(03333)和电子政务概论实践(03334)2门课程,其中大于等于5学分的课程可以顶替2门,低于5学分的课程顶替1门。
三、考生申请行政管理(专科,590206)专业毕业,须符合该专业的课程设置、课程门数、总学分等要求。已经通过的合格的课程成绩不得重复使用。
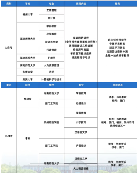
为避免碰上中途停考专业课程影响未来的自考课程完成效率,建议考生可参考上表的推荐报考专业,还有专业的老师为你提供完整的自考备考计划以及适合自己报考的专业的相关建议。
①改革后自考将增加统考科目和取证难度,这将对考生的学习能力和毅力提出更高的要求;
②虽然改革增加了自考难度,但这也使得自考学历的含金量得到提升。通过自考获得的学历将更加符合社会和企业的需求,使得自考人在求职和升职时更具竞争力
①建议未来报考自考的考生在选择专业时,慎重考虑个人兴趣、职业规划及市场需求,着重根据自己的未来发展规划以及自考政策变化选择报考。
②自考政策时有调整,考生需保持对官方信息的敏感度,及时获取最新政策动态,以便做出合理的学习规划。
③无论选择何种专业,持续的学习和自我提升都是关键。通过自考不仅能获得学历证书,更重要的是培养自主学习和解决问题的能力。
扫描下方二维码,或添加微信号,了解自考、成考等相关资讯,更有历年真题、考试大纲等你领取。
随着踏入社会,很多人都无缘全日制学历的提升自己,那么其实通过成人高等教育的方式来提升自己:
初中、中专、高中、大专学历想要拿大专、本科学历的,可以考虑成人高等教育的方式:自学考试、成人高考等学历提升形式获取;
想要尊龙凯时人生就是搏?不知道怎么选择?咨询在线老师或快速添加老师微信:180 3016 3057(手机微信同号)免费咨询
微信搜索关注「中创学历提升培训中心」公众号
资讯、规划、真题、资料等你来领
电话:厦门市集美区珩山街993号
电话:18064481435(微信同号)